机械专业院校TOP10综合情况分析
机械以有关的自然科学和技术科学为理论基础,结合生产实践中的技术经验,研究和解决在开发、设计、制造、安装、运用和修理各种机械中遇到的实际问题。本专业培养具有宽厚的机械工程基本理论和基础知识,能在机械领域从事工程设计、机械制造、技术开发、科学研究、生产组织管理 等方面工作的复合型高级工程技术人才。
那么国内机械专业哪所学校好呢?下面研晟考研收集整理了国内机械专业最好的十所大学,一起去看下详细内容吧!
01、院校综合情况
清华大学--985211--北京市--A+
机械工程是工业之母,是实现我国强国之梦的重要基石。清华大学机械工程系始建于1932年,其前身为清华大学工学院机械工程学系,是清华最早成立的工科系之一。1952年,院系调整,成立了清华大学机械制造系,之后历经变迁,机械系的广大教职工面向国家需求和机械工程的发展前沿方向,不断开拓新的领域,为国家科技进步和人才培养做出重要贡献,也造就了一支分布在机械工程学院各系(机械工程系,精密仪器系,热能工程系,汽车工程系,工业工程系)的机械工程优秀人才队伍,2012年12月27日,经学校批准,由原机械工程系和原精密仪器与机械学系中机械工程学科的教职工组建新的机械工程系(简称:机械系),并以其为主建设清华大学机械工程一级学科。
哈尔滨工业大学--985211--哈尔滨市--A+
机电工程学院成立于1993年,其前身是始建于1920年的电气机械科,是哈工大历史最悠久的院系之一。2007年机械工程学科被评为国家首批一级重点学科,在全国第四轮学科评估中获评A+档;学院现有机械制造及其自动化和机械电子工程2个国家重点学科、机械设计及理论国防重点学科及车辆工程和航空宇航制造工程学科。
上海交通大学--985211--上海市--A+
机械与动力工程学院前身上溯于1913年设立的电气机械科,是上海交通大学历史最悠久、最富代表性、最具影响力的院系之一。在全国学科评估中,机械工程学科连续四次位列首位或A+。进入二十一世纪,学院积极推进教育教学改革,在国内率先构建基础宽厚扎实、学科交叉复合的机械大类创新人才培养体系,先后入选国家首批教育体制改革试点学院、教育部首批“三全育人”综合改革试点学院,2002年以来荣获国家级教学成果奖6项。
华中科技大学--985211--武汉市--A+
华中科技大学航空航天学院的发展可以追溯到上世纪50年代后期。华中工学院于1960年成立了数学力学系(也称工程力学系),该系涵盖了航空航天和力学等学科,设置了弹体设计、火箭发动机、地面设备、飞行力学和控制、高能燃料等学科方向,开设了工程力学和工程数学等专业,其工程力学专业定位于培养研究高速飞行中的工程力学问题和科学技术的尖端人才。
北京理工大学--985211--北京市--A
北京理工大学机械与车辆学院2016年,国际学科评估中,机械工程被评定为“亚洲一流水平”。2017年教育部学科评估,机械工程为A类学科(全国第5)、动力工程及工程热物理为B+学科(全国并列第9)。2022年,ESI工程学科排名全球第36名,USNews机械工程学科排名全球第29名。2023年,机械工程学科(含动力)QS世界排名第98位。
天津大学--985211--天津市--A
天津大学机械工程学科始于1895年北洋大学的机器学门,在百余年发展历程中,为我国机械工程高等教育发展、机械工业科技进步和人才培养做出巨大贡献。经过长期建设,天津大学机械工程学科已形成一套完整的学科体系,是国家一级博士点学科,涵盖机械制造及其自动化、机械电子工程、机械设计及理论3个二级博士点学科、车辆工程和工业设计硕士点、博士后流动站、机械工程领域硕士点,以及机械设计制造及其自动化和工业设计两个本科专业;国家工科机械基础教学基地和机械工程国家级实验教学示范中心;机构理论与装备设计教育部重点实验室、先进陶瓷及加工技术教育部重点实验室(与材料学院合建)、天津市先进制造技术与装备重点实验室也设在本学科。
大连理工大学--985211--大连市--A
大连理工大学机械工程学院(系)成立于1949年,始终坚持“立德树人”宗旨,秉承“明德格物,博学笃行”院训,以“培养一流精英人才、打造国际一流学科、建设一流科研平台、创办世界一流学院”为目标,在人才培养、科学研究、社会服务等方面取得卓越成绩,是我国最具影响力的机械工程人才培养和科学研究基地之一。
浙江大学--985211--杭州市--A
浙江大学机械工程学院始建于1911年,是浙江大学历史最悠久实力最雄厚的院系之一、中国最早从事机械科学研究和人才培养的单位之一、中国首批“双一流”建设学科之一,获评教育部首批“三全育人”综合改革试点院(系)、全国教育系统先进集体、全国党建工作标杆院系、全国黄大年式教师团队、全国工人先锋号等荣誉。
西安交通大学--985211--西安市--A
机械工程学院是交通大学历史最悠久、实力最雄厚的学院之一,聚集了众多机械工程领域的知名专家及教授,在国内外具有很高的声誉。作为机械工程学科高层次人才培养的重要基地,机械工程学院多年来为祖国的机械工业发展培养了大批优秀人才,著名科学家钱学森是我院最有成就的校友之一。学院机械工程一级学科为国家重点一级学科。
北京航空航天大学--985211--北京市--A-
北京航空航天大学自动化科学与电气工程学院的机械电子工程系承担着我校“机械工程”一级学科中“机械电子工程”二级学科建设。机械电子工程系成立于1960年,其前身是“流体传动与控制”教研室,1981年被国务院学位委员会首批批准为硕士点,1986年批准为博士点,同年“流体传动及控制实验室”被批准为航空工业部开放实验室,2000年更名为“机械电子工程系”,2002年被评为国防科工委重点学科,2007年评为国家重点学科,是航空类院校最早设立的具有航空航天特色的学科。
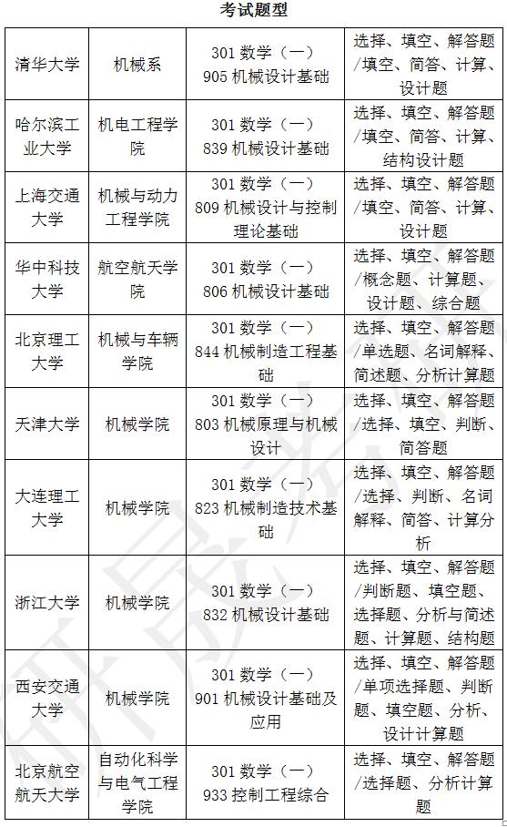
那么,机械专业的Top10的学校都考什么科目,招生人数这么样呢?继续往下看
机械考研初试科目为:思想政治理论、英语、专业课一、专业课二;

解析:
通过对各学校考试科目及招生人数的整理分析,大连理工大学、西安交通大学和天津大学招生人数是比较多的,报考这些学校的话,成功的胜算可能会相对更大一些;但是从专业课方面来看,以上清华大学、哈尔滨工业大学、华中科技大学和浙江大学4所学校的专业课考试科目基本相同,即便考纲或者参考书不一样,整体方向还是比较接近的,可以说,选择这个专业课,就等于给自己增加了学校的选择机会。
除了这些,考生们还需要关注什么内容呢?自然分数线报录比是每个考生的重点关注,只有明确这些,才能给自己的择校一个明确的定位。
以下以近三年的复试录取情况为例




就业方向
总的来讲,当前机械专业毕业生主要就业方向:从事工业生产部门的机械产品设计开发、加工制造、工装模具设计、生产过程管理、数控技术应用、工业自动生产维护管理、计算机软件应用、产品营销、国家有关部门、科研院所、高等院校、企业、高级技术公司应用CAD及分析软件从事各种机电产品及机电自动控制系统及设备的研究、设计、制造等方面的工作。
大家都在看
-
这个冬天去哪玩?沈阳16条冬季游特色线路来啦! 玩雪、滑冰、看雪景美食、洗浴、赶大集……这个冬天在沈阳怎么玩你安排了吗?“冬日雪暖阳 ‘圈’出好风光”沈阳都市圈携手推出100条冬季特色旅游线路承包你的冬日快乐!沈阳市、鞍山市、抚顺市、本溪市、阜新市、辽 ... 机械之最12-20
-
财经聚焦·对话企业掌门人丨一根耐寒电缆的创新突围——对话欧耐特线缆董事长杨振涛 近日,欧耐特线缆集团有限公司自主研发的零下40℃耐寒特种电缆,成功中标某大型项目。位于青海西宁市的生产车间内,董事长杨振涛正带领生产团队敲定年后订单的排产细节。从销售代理公司成长为集研发、生产、销售于一 ... 机械之最12-20
-
新华鲜报丨驻华使节吉林行:点赞“冷资源”里的热活力! 新华社长春12月19日电 题:驻华使节吉林行:点赞“冷资源”里的热活力!新华社记者袁睿、姜明明白山松水裹银装,创新发展腾热浪。12月16日至18日,应外交部邀请,23位驻华大使、外交官及国际组织负责人走进吉林省长 ... 机械之最12-20
-
原机械工业部直属5所全国重点大学,如今怎么样了? 中华人民共和国机械工业部,简称:机械工业部、机工部。它是1952年开始组建的,前后共计分有7个部。1998年并入信息产业部, 之后又并入 工业和信息化部 。在它最辉煌的那些年中,直属高校曾达到了23所,其中不乏如今 ... 机械之最12-20
-
我为什么记住了冬至?“家里还有你阿嫲” 原标题:冬至在南方,冬天的到来总是显得珍稀。冬至有一年最长的夜,不单被称为冬节,地位还堪比过年。小时候老人会说“吃了冬节丸就大一岁”,让我以为冬至这一天的汤圆有什么加速时间的魔力,但其实不过是普通的糯 ... 机械之最12-20
-
智慧的巅峰:揭秘三国时期最神奇的机械发明——木牛流马 在中国历史的长河中,三国时期是一段充满英雄豪杰、谋略智慧的时代。其中,蜀汉丞相诸葛亮以其卓越的政治才能、军事谋略和忠诚精神,成为后世敬仰的楷模。而在诸葛亮众多的发明和谋略中,“木牛流马”无疑是最具代表 ... 机械之最12-20
-
仅一根手指一根脚趾能动,他却和母亲建起一座农场! 如果一个人全身瘫痪,卧病在床,靠呼吸机维持生命,仅有一根手指和一根脚趾能动,他还能做什么?在重庆两江新区木耳镇,进行性肌营养不良患者黎夏通过自学物理、化学、计算机编程、机械、农学、医学等知识,和母亲一 ... 机械之最12-19
-
新华网科技观察丨6G与AI融合会带来什么? 新华网北京12月18日电 题:6G与AI融合会带来什么?新华网记者凌纪伟6G与AI,并非两条并行的轨道。AI赋能6G创新,6G又将AI的触角延伸到各领域。两者融合、相互赋能,构筑起智能时代的数字底座。“十五五”规划建议提 ... 机械之最12-19
-
为世界荒漠化治理提供“中国范本”——探寻中国四大沙漠戴上“绿围脖”背后的故事 新华社北京12月18日电 《参考消息》近日刊发文章《为世界荒漠化治理提供“中国范本”——探寻中国四大沙漠戴上“绿围脖”背后的故事》。全文如下:这条人工生态屏障不仅有效遏制了沙尘南下东进的通道,也为世界干旱 ... 机械之最12-19
-
四川哪里的金子最多? 四川日报全媒体记者 王若晔又又又找到金子啦!12月18日,山东烟台消息,莱州市三山岛北部海域新发现国内唯一、亚洲最大的海底巨型金矿。不仅在山东,连月来,全国多地接连传来探“金金金金金”捷报:辽宁探明全国首 ... 机械之最12-19
相关文章
- 四川哪里的金子最多?
- 十几颗下肚,女子痛到直不起腰!医生查完惊呆:实在太大了!千万别这样吃!
- 钱塘江丨布的突围
- 无人机群飞行规划员、智慧仓运维员……科技催生令人心动新职业
- 中外交流丨镜头下的沙海新绿——从图片展上的照片看新疆带给世界的治沙灵感
- 中国玩具如何“玩转”全球大市场?
- 专科生逆袭!2026机械专业必考8大黄金证书,好就业薪资高!
- 高考志愿填报常识34:中国机械“五虎四小龙”
- 在寒风中飘落的树叶是麻烦还是资源?每年520万吨枯枝落叶去哪了
- 跃升48位!太重再次荣登“中国机械500强”榜单
- Anthropic重磅新研究:当AI采访了1250人,它看见了人类的“职业软肋”
- 废墟上,他们把日子重新拧上弦
- 世界五大军事家第5名:成吉思汗 —— 冷兵器时代最恐怖的战争机器
- “十四五”期间 太原市强化企业创新主体地位 激发创新活力
- 外骨骼机器人“出圈” 行业痛点待解
- 理科专业解读一:从学业到就业,一文搞懂机械类专业!
- 大专生逆袭!2026机械设计与制造专业必考8大证书
- 一级军士长的带兵“三字诀”
- 卖“陪伴”成了生意经?为什么大家都不想独处了
- 四大维度,深度解析2025年中国机械工业500强
热门阅读
-
天下第一暗器暴雨梨花针,传说中的唐门暗器做出来了 07-13
-
世界十大大型船舶排名,第一能承重六十万吨! 07-13
